汽车整车NVH的设计与NVH性能控制是一项复杂的技术工作。它要求在汽车设计的各阶段运用试验与CAE分析方法进行大量的工作。通过NVH CAE分析用于汽车产品NVH早期概念设计选型,目标值建立,设计验证直到产品的工程签发的各阶段工作。NVH CAE分析工作能在模具确立前尽早地发现可能由设计不当引发的NVH性能问题。及早地纠正这些问题或及时优化设计,能避免产品开发晚期的NVH问题,重新开模和重大设计改变。
随着我国汽车产业的跨越式发展,汽车的大众化和普及,作为顾客可直接感受的汽车NVH性能备受顾客和汽车厂商的关注。汽车的NVH性能作为等同于安全性、燃油经济性和排放等性能的重要性能之一, 在研发过程中如何进行整车NVH性能的设计与控制是值得探讨的重要课题。本文针对汽车产品研发过程中各阶段整车NVH要求和任务,分析与探讨了整车NVH性能的设计与控制方法与流程。
1、引言
在汽车产品研发过程中,通常将汽车的性能分解为许多功能。如果这些功能达到了设计要求,整车的性能就能达到所期望的目标。汽车的NVH性能是汽车产品各主要性能中重要的性能指标之一。世界各大跨国汽车公司均在汽车研发流程的各个阶段,将汽车的NVH性能等同于安全性、燃油经济性和排放等性能,进行设计和控制。在世界著名的汽车质量评估机构J. D. Power 评估汽车质量性能指标中有近三分之一的质量指标与汽车的NVH直接相关。随着我国汽车产业的跨越式发展,汽车的大众化和普及,中国汽车顾客群的成熟,人们对作为顾客可直接感受的汽车的NVH性能的要求将越来越高。
由于汽车技术的不断进步,各级供应商与整车厂的日益紧密合作,不同品牌汽车的使用性能和安全性之间的差别日趋缩小。而汽车的NVH性能常常成为区分汽车品牌好坏的重要指标之一。国内有一些新研发的汽车,由于汽车NVH性能达不到顾客的满意度而停产和延迟上市的事情经常发生。因此,国内各汽车厂商开始重视提高NVH性能,并用它来展现汽车品牌的特点;同时,作为汽车品牌子的卖点之一。在国内,近几年,各大汽车公司投入了大量资金和人员从事汽车NVH的研究,以解决目前上市汽车的NVH问题。但是,由于在汽车产品研发过程中对NVH性能的关注不够,也可以说,在汽车产品开发过程中没有将NVH性能作为一个性能指标(等同于汽车排放和汽车安全基本性能)来设计开发,使得汽车上市后,汽车NVH性能出现许多问题。整车厂的NVH试验与开发部门主要精力在于应急处理现生产产品中NVH问题的解决。如何从根本上解决汽车NVH问题,必需从汽车产品规划、产品设计、试制和批量生产各阶段将汽车NVH性能作为等同于排放与安全指标来考虑,将汽车NVH设计纳入汽车产品设计的流程。
2、汽车NVH研发流程
汽车的研发过程大致可分为规划(前期)阶段、设计阶段、试制开发阶段、试生产阶段和批量生产阶段。如图所示。

图1 汽车研发流程
NVH研发、调试、开发工作应与汽车总体研发流程紧密相配合,穿插在汽车总体设计与研发的各阶段。为了提高汽车的HVH性能,根据汽车产品研发流程,NVH研发工作通常可分为:
1) 在汽车概念设计阶段,汽车的NVH性能工程师应要参加到汽车总体概念过程,参与制定汽车NVH指标与协调与其它性能之间的关系。通过收集同类汽车NVH信息,标杆样车的NVH性能分析与试验,建立符合概念样车的NVH性能目标。这部分工作在整个汽车NVH设计流程中特别重要。
2) 设计阶段的NVH工作主要是结合CAD,运用不同CAE方法进行汽车各零件、部件和整车的NVH性能的分析, 与供应商配合,在部件级系统层次进行的测试验证。主要工作内容为: 系统和整车CAE分析, 系统和整车目标值校核,设计方案选择及验证,优化及改进设计等。
3) 在开发阶段,工作的重心则由CAE转换到以试验为主的性能调试。需要全面测试样车的NVH性能,并对比所设立目标值,找出差距,提出设计改进方案。针对可能出现的问题,诊断可能发生原因,及时解决。对这一时期的开发工作,需定期进行主观评估和客观测试的评估,确保工作进度和工程签发。
4) 试产阶段则需要做小批量车的NVH检核,以发现和解决可能由生产装配,供应商产品质量等所引发的NVH性能问题。及时诊断解决这些可能的问题,确保投产的顺利进行是这部分工作的最终目的。
5) 投产阶段的NVH开发工作为初始质量的抽查和解决可能遗留的性能问题。
由于NVH开发工作有着明显的时间特征,应根据上述阶段的节点纳入到汽车产品的研发流程中,才能而且有可能保证新产品的NVH 性能达到确定的目标。
3、汽车产品开发前期NVH设计与流程
汽车产品的研发是一个非常复杂的过程。在汽车概念设计阶段,主要目标是制定总体技术指标。在这一步,应将NVH性能作为一个重要性能指标提出。并进行分解到各子系统直至到部件级和供应商。因此,对于汽车产品开发前期NVH设计的任务是制定整车NVH指标,并将其分解到各子系统和部件。这一部分的工作是决定汽车NVH性能的关键一步。
影响汽车NVH性能目标制定的主要因素有:
顾客的要求:在汽车不同工况和路面条件下的振动噪声水平和声音品质。
政府强制法规:通过噪声的限制。
竞争对手样车水平:开发新车与标杆样车的水平。
公司技术水平:公司在汽车NVH设计、分析与试验方面的能力和配套供应商水平。
对于顾客的要求分析,主要包括设计新型汽车的市场定位和顾客群的要求。这决定市场信息和咨询结果确定。这是产品规划过程中必需进行的工作。同时,对标杆样车在振动噪声方面的特点有定性认识和定量分析。同于汽车产品的NVH性能涉及的知识背景比较深,这一部分工作,世界上各大汽车跨国公司有通过专业咨询公司或NVH部门与市场部联合进行。
对于政府强制法规,主要是根据公告要求设定要求,同时,对动力传动系统和进、排气系统设计要对标杆样车有定量分析,对振动噪声处理方法方面有全面了解。
对于竞争对手样车水平定性和定量分析,是汽车产品开发前期NVH设计的关键。由于在国内新型汽车设计主要通过汽车公司研发部门自主设计和外委设计与分析相结合的方式进行的。而且,国内对外委设计与CAE分析主要是结构设计和静力学(强度)和运动学方面的分析为主。对NVH基本性能要求不明确,基础数据不够,NVH性能方面的专家多为试验方面的专家。从整车NVH方面提出要求和分解到子系统方面要求还不够明确。因此,对竞争对手样车NVH水平的研究在前期开发中特别重要。
对于整车的NVH目标的制定流程,主要参考上面提出的四个因素,并结合竞争对手样车NVH水平提出。
整车的NVH目标的制定是通过对竞争对手样车NVH水平的主观评价和客观评价、开发的新车型的市场定位和成本等综合因素和专家决策而定。
对竞争对手样车NVH水平的主观评价分为NVH专家和试车员专业评价和顾客评价相结合。主要依据专业评价方法,按一定的打分标准给予10个等级,一般大于7分以上。NVH水平的主观评价各公司应制定相应评价标准。
从整车出发的主观评价包括振动、噪声和不平顺性三方面。
对于整车状态下振动的主观评有座椅振动、前地板振动、方向盘振动、后视镜振动,动力总成的振动;。主要工况有泊车状态下,点火、熄火时在车外观察车身振动,泊车状态下怠速、急加速和减速;行驶状态下恒定车速(常用车速)、加速、滑行、缓制动和紧急制动;路面状态有高速环路、普通路面、砖石路面、扭曲路面、不同坡度等。
对于整车状态下噪声主观评介有在泊车状态下怠速、急加速和减速时,正、副驾驶员和后座椅乘员的耳旁的车内噪声大小和声音品质、车内BOOMING声、开、关门声。泊车时发动机怠速、急加速和减速时发动机部位车外噪声、排气声和进气声。行驶状态下恒定车速(常用车速)、加速、滑行、缓制动和紧急制动;路面状态有高速环路、普通路面、砖石路面、扭曲路面、不同坡度等不同状态下的正、副驾驶员和后座椅乘员的耳旁的车内噪声大小和声音品质、车内BOOMING声,通过噪声。
由于对竞争对手样车NVH水平客观评价是制定整车振动指标和分解的主要依据,主要分两大类试验,整车和部件NVH水平测试,整车NVH固有特性试验。
整车和部件NVH水平测试:
振动测试:整车状态下,座椅振动、前地板振动、方向盘振动、后视镜振动大小(RMS)和方向、主要峰值频率。用与转速相关的发动机阶次关系、频谱表示。
工况:泊车状态下怠速、加减速、点火和熄火;
行驶状态下恒定车速(常用车速)、加速、滑行、缓制动和紧急制动;路面状态有高速环路、普通路面、砖石路面、扭曲路面、不同坡度等。
不同工况和路面状态下的车身、车架和悬架的工作模态。
部件:动力总成的振动大小(RMS)和方向、主要峰值频率。用与转速的关系、发动机阶次关系、频谱表示。
悬架振动大小和频率、前后桥振动大小与频率。
噪声测试:正、副驾驶员和后座椅乘员的耳旁的车内噪声大小(1/3倍频程)和声音品质(阶次频率)、频谱和随转速变化的关系。
通过噪声测试(大小,频谱)。
开关门声音频谱。
发动机噪声、消声器口噪声、进气噪声、风扇噪声
工况:泊车状态下怠速、加减速、点火和熄火;
行驶状态下恒定车速(常用车速)、加速、滑行、缓制动和紧急制动;路面状态有高速环路、普通路面、砖石路面、扭曲路面、不同坡度等。
整车和部件NVH水平测试主要是制定指标,通过对比样车水平和品质,确定开发车型的NVH指标。
整车NVH固有特性试验。
振动固有特性试验:整车模态试验、白车身和整备驾驶室模态试验、车架和整备车架模态试验、动力总成刚体模态试验、动力总成弹性模态试验、悬架固有频率试验和减振器阻尼特性、前后桥模态试验、排气系统模态试验、座椅和转向系统模态试验,传动轴模态试验。悬架弹簧刚度、动力总成悬置和车身悬置、排气系统隔振器刚度试验。动力总成转动惯量、车身转动惯量、整车转动惯量试验。
行驶状态下车身隔振率、动力总成隔振率、排气系统隔振率试验,传动轴隔振率。
车身声腔模态,排消声器插入损失,进气系统隔声率试验。隔声与消声材料特性试验。
通过整车NVH固有特性试验和部件固有特性试验,可将其频率分布规律和隔振、隔声与消声特性作为整车和部件的特性要求。
在对整车试验中要特别注意参考样车在隔振、吸振结构、隔声与消声材料与结构。通过试验理解这些结构的作用和对整车振动和噪声的贡献。
通过对比样车的试验提出整车级与部件级振动噪声的指标:频率范围、隔振、吸振、隔声与消声要求。
由于整车振动噪声目标制定后,将其分解到子系统和部件。这一分解是双向的。目标之间会相互调整,特别是与其它指标和结构之间的协调。目标的分解是理论与实际经验相结合的过程。目前,在分解过程中,结合CAE工具可将问题及时发现,在试制之前达到最佳结果。同时,也建立了汽车整车NVH分析的数字化平台。
表一是某标杆样车整车NVH性能客观评价项目表。
表1 某标杆样车整车NVH性能客观评价项目表

4、汽车产品开发中期NVH设计与流程
汽车产品开发中期主要是车型详细设计,这时要将NVH目标融入到设计之中。特别是外包出去的系统和部件,应将NVH指标成为工程标书和合同的一部分。这时整车厂与设计公司和供应商工程师要协作研制,特别关注性能集成的协调。由于NVH问题通常比较复杂,多环节相互关联和耦合,当一个零、部件改动设计后,可对整车NVH性能产生影响。而且,NVH性能与其它性能要求存在矛盾,要在整车项目团队中协调解决。由于,在汽车产品开发中期,没有模型车,可用CAE数字化样车计算汽车NVH水平和固有特性。同时,设计与CAE振动噪声分析一起进行分析与修改。为了进行整车NVH数字化平台建设与分析,在这一阶段要对材料特性,零、部件物理特性,例如、刚度、转动惯量进行测试和分析。下面列出某一车型进行CAE分析的基础数据要求:
CAD三维数模, 车身,开闭件,内外饰,底盘等;上述部件所用到材料的材料特性,如弹性模量、密度、泊松比等。各零部件明细及料厚度等数据。各零部件之间的连接关系如焊点位置等信息。动力系统的质心,质量和转动惯量等。所有底盘部件的质心,质量和转动惯量等。所有悬挂,衬套的动态弹性刚度及阻尼等。弹簧的刚度;减振器的阻尼特性曲线。变速箱,转动系统动力传输比。
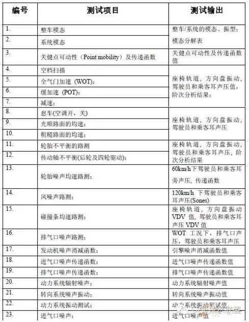
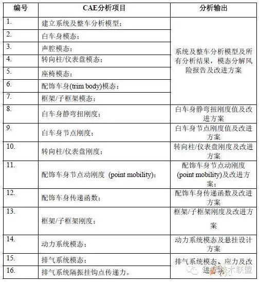
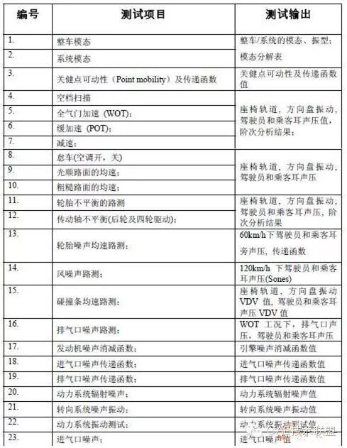
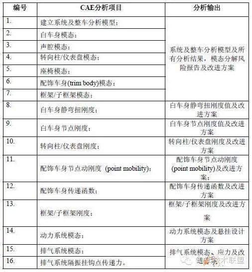
某新车型NVH分析要进行的CAE分析工作如表2所示。
表2 某新车型NVH相关CAE分析工作列表第一部分

表3 某新车型NVH相关CAE分析工作列表第二部分

表三的NVH整车CAE分析要依赖于是否取精确的轮胎模型,路谱及荷载。否则其结果只具有参考价值用于相对比较。
5、汽车产品开发后期NVH设计与流程
汽车产品开发后期,NVH设计与分析完成。当从数字化样车完成后,各项性能达成要求后,进行模型试制。这时,要对模型车进行主观和客观评价。主要是发现NVH问题和对数字化样车进行验证。同时,通过试验对数字分样车模型进修改,建立混合数字化模型。为进一步准确分析与修改结构和新设计提供准确的数字化NVH设计与分析平台。
在试制成功后,批量生产中,主要是质量控制。要进行车辆NVH稳键性分析与设计。
5.1 整车NVH调试
在样车完成后,需要对不同动力和结构的样车进行NVH调试工作,样车需要完成的试验与标杆车NVH主观和客观评价相同,也需要完成CAE分析中定义的测试项目并出具相应的报告。测试结果将与标杆车辆进行比较,对不能达到目标值的项目做出工作计划;如果测试结果符合要求,将出具达标报告、工程签发标准和风险评估报告。
5.2 整车NVH性能改进
设计阶段NVH CAE分析在于进行有效的设计验证,以避免出现重大的设计失误等。但由于多种因素,如供应商产品质量,设计及装配问题等,通常会导致一些NVH性能问题。解决这些问题通常占据了NVH调试工作绝大部分时间。常用解决问题的方法和步骤包含:
主客观评价其NVH性能;
对比目标值或参照车基准值,量化需改进值;
对问题所发生原因做诊断;
根据诊断结果提出改进方案;
验证改进方案的有效性和可靠性。
在最终工程签发时必须满足所有主观和客观NVH目标值要求。
5.3 试产时整车NVH工作
试产时期的NVH工作主要在于检测可能由量产所带的NVH问题。主要手段为主观评估和工厂质量管理所用的一些手段,通常包括:
检查专员评估结果;
主观评估/生产签发的标定试车;
车间全气门加速和怠车检测结果;
车间车体漏气检测指标;
车间关门力度检测指标;
车间封密条间隙检测指标。
对主观评估和质量检测所发现的问题需要及时解决,以确保投产顺利进行。
5.4 投产时NVH工作
投产后NVH开发工作则让位于质量管理系统。通常NVH需要现场支持投产确保生产流程顺利进行,同时继续监督下述质量指标:
全气门加速和怠车性能;
车体漏气性;
关门力度;
封密条间隙。
6、结论
汽车整车NVH的设计与NVH性能控制是一项复杂的技术工作。它要求在汽车设计的各阶段运用试验与CAE分析方法进行大量的工作。通过NVH CAE分析用于汽车产品NVH早期概念设计选型,目标值建立,设计验证直到产品的工程签发的各阶段工作。NVH CAE分析工作能在模具确立前尽早地发现可能由设计不当引发的NVH性能问题。及早地纠正这些问题或及时优化设计,能避免产品开发晚期的NVH问题,重新开模和重大设计改变。NVH测试方法作为一种切实可行的手段多年来已广泛地用于汽车产品开发各阶段,包括:标杆样车分析、目标值确立、系统选配、系统设计改进和验证、整车的性能验证和改进、设计和生产问题解决、质量问题追踪及改进。与NVH CAE分析相比效, NVH测试方法在整车层面上更精确全面。它不但能诊断己有设计问题,也能诊断分析由于供应商提供的产品质量,生产装配流程等所引发的NVH性能问题。对于中高频的NVH现象,目前还主要依赖NVH测试方法解决。近年来,由于计算机技术的高速发展,在NVH 的试验设备、测试分析软件和NVH CAE分析软件方面已有专业公司研发了适用于汽车产业的高端产品。在这些先进技术平台上,遵循汽车NVH设计流程,我国自主研发的汽车NVH水平一定能达到世界先进水平。